The Portuguese Competition Authority (AdC) is a legal entity governed by Public Law, institutional in nature, endowed with own assets and administratively and financially autonomous.
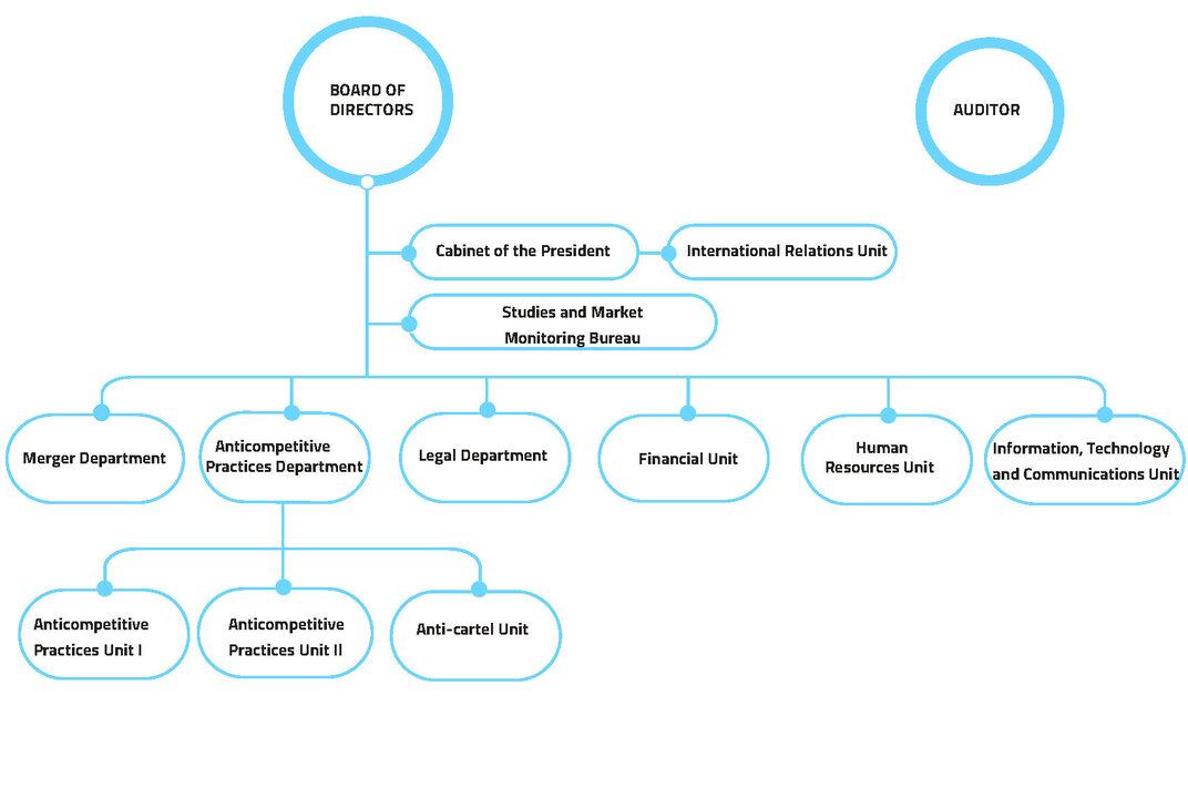
In its internal structure, the AdC has as its highest body the Board, composed of the president and two members, and which is responsible for applying the legislation that promotes and defends competition, as well as the management of the AdC’s various departments and units. The President of the Board is responsible for ensuring that the institution complies with all laws and regulations applicable to its operation and activities.
The Board — president and members — is appointed by resolution of the Council of Ministers.
According to the AdC’s Statutes [in Portuguese], the Auditor is the body responsible for controlling the legality and the economic adequacy of the management of the Authority’s finances and assets. The Auditor is appointed by joint order of the ministers responsible for the areas of economy and finance, after consulting the Board of the AdC. The function is currently carried out by CFA – Cravo Fortes Antão & Associados, S.R.O.C. Lda, represented by João Paulo Mendes Marques.
Organization Chart

To carry out its mission, the AdC is organized into core and support units:
Core Units
Provides technical advice and support to the Board and coordinates international cooperation through the International Relations Unit.
Responsible for the identification and investigation of anticompetitive practices forbidden under national and European Union competition law. The Department comprises the Anti-cartel Unit and the Other Anticompetitive Practices Unit.
Responsible for assessing and preparing decisions regarding merger procedures.
Responsible for conducting sector inquiries and economic studies as well as the monitoring of markets, including the competition impact assessment of public policies.
Ensures the representation of the AdC before the courts and contributes to the internal checks and balances of the decision-making process.
Support Units
Ensures the management of human resources issues, including training and knowledge sharing.
Ensures the management of financial resources and assets of the AdC.
Ensures the management of the AdC’s information and communication technologies.
Composition of the Board
The Competition Authority Board is chaired by Nuno Cunha Rodrigues, in office since March 13, 2023. The Board also includes Miguel Moura e Silva and Ana Sofia Rodrigues, in office since August 2019 and April 2023, respectively.
Remuneration Committee
The members of the AdC's Remuneration Committee are
Carlos Fernando Calhau Trigacheiro, Director Finance Inspector, appointed by the member of Government responsible for finance;
João Manuel Domingos da Silva Rolo, General Secretary of the Ministry of Economy and Digital Transition, appointed by the member of Government responsible for the economy and digital transition;
Nuno Rocha de Carvalho, former Member of the Board of the AdC, appointed by the AdC.
Human Resources
Are you interested in working for the AdC?
Find out more
How does the AdC acquire public goods and services?
Find out moreInternal whistleblowing channel
Are you a staff member or a service provider of the AdC and have detected an irregular practice?
Reporting irregular practices
Report